
Develocity 2025.3
Sep 16th, 2025
Here's what's new
We're excited to announce Develocity 2025.3, which offers powerful new features and enhancements designed to increase the efficiency of your build and test processes!
Key highlights include:
- Develocity MCP Server for Agentic AI (Limited Availability): Effectively troubleshoot build failures, build reliability issues, and performance concerns with your favorite AI assistant by connecting it to the new Develocity MCP Server, which makes the Develocity data available for Agentic AI.
- Build Execution Insights in IntelliJ IDEs: Have Develocity’s build execution insights at your fingertips in real-time by using the Develocity IntelliJ Plugin in your favorite IntelliJ IDE.
- Comprehensive Dependency Insights for npm: Troubleshoot and reason about the npm dependencies in your build via the new Dependencies view in Build Scan® for npm and investigate npm dependency download times in the Trends and Performance dashboards.
- Develocity Reporting and Visualization Dashboard Enhancements: Gain dependency insights across all npm builds using the enhanced Dependencies dashboard and leverage the new JVM Dependencies dashboard for additional JVM-specific dependency insights and filtering.
- Develocity Reporting and Visualization Platform Enhancements: Benefit from reporting data that is always in sync with the build data captured and exposed by Develocity, and connect your preferred data processing and visualization tools to the Develocity Reporting Kit 2.0.
- Build Cache Effectiveness Optimizations for sbt: Understand and optimize your sbt Build Cache effectiveness with new cross-build insights for Avoidance Savings and Build Cache Overhead.
The Model Context Protocol (MCP) Server is available via our Limited Availability program. Please contact the Develocity support team if you want to join the program.
The Develocity Model Context Protocol (MCP) server provides AI agents with access to the Develocity data, enabling developers and build engineers to effectively troubleshoot build failures, build reliability issues, and performance concerns with their preferred AI assistant.
The Develocity MCP Server provides the following capabilities to your AI agent, enabling the agent to browse Develocity on your behalf, summarize build results, draw conclusions, and research solutions for issues in your builds and CI pipelines:
- Investigate Build Issues: Access detailed exception information, stack traces, and console logs to understand the cause of recent build failures.
- Analyze Test Patterns: Identify flaky tests, discover failure trends, and analyze test performance across your test suites.
- Monitor Build Performance: Query execution times, resource usage, network activity patterns, and build caching effectiveness.
- Explore Build Data: Filter build data by projects, users, build outcomes, time, and custom tags across Gradle, Maven, sbt, npm, and Python projects.
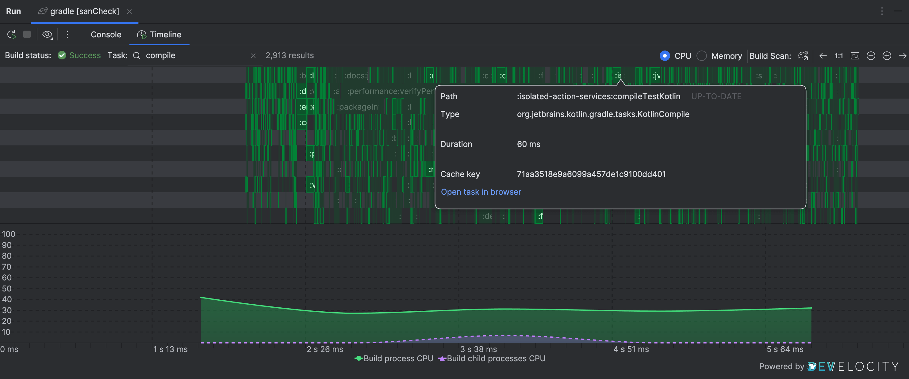
Get real-time visibility into your executing Gradle builds right within the IDE with the new Develocity IntelliJ Plugin.
- Live Build Insights: Inspired by JetBrains' Compilation Chart, the plugin gives live insights into your Gradle builds. Instead of waiting for a build to finish, you can monitor the task execution timeline and resource graphs (CPU and memory) in real time directly within your IDE. This immediate visualization accelerates feedback loops and helps you understand the build performance characteristics as they unfold.
- Streamlined Build Scan Integration: As soon as your Build Scan is published, you receive a notification within your IDE. From there, you can navigate to the Build Scan and investigate all the additional insights surfaced by Develocity.
- Effortless Setup: The Develocity IntelliJ Plugin makes it effortless to connect to your team's Develocity server or the free Build Scan service at scans.gradle.com by optionally auto-injecting the Develocity Gradle Plugin into your Gradle builds.
The IntelliJ plugin is compatible with IntelliJ IDEs starting from version 2025.1 and is available for IntelliJ IDEA Community and Ultimate editions and Android Studio Narwhal | 2025.1. Real-time build insights require the Develocity Gradle plugin 4.1.1 or newer to be applied to your Gradle build, either manually or via the Develocity IntelliJ Plugin's auto-injection support.
The new Dependencies view in Build Scan for npm enables you to troubleshoot and reason about your build’s npm dependencies.
In the Dependencies view, you can:
- Inspect all direct and transitive dependencies, along with their source registry.
- Clearly distinguish between production and development dependencies.
- Know the exact versions used at runtime to proactively identify and resolve potential version conflicts.
These new dependency insights will help you significantly reduce both your Mean Time To Identify (MTTI) and Mean Time To Resolution (MTTR) for npm dependency-related issues, ensuring more reliable and reproducible builds.
You can now easily comprehend build performance patterns across all npm invocations by leveraging the charts in the Trends and Performance dashboards.
For example, you can visualize the time spent on dependency downloading, making it easier than ever to troubleshoot slowness and optimize your npm build.
You can now explore the dependencies used across your npm invocations in the enhanced Dependencies dashboard, just like you have already been able to for Gradle and Maven builds.
A new, dedicated JVM Dependencies dashboard allows you to explore the JVM-specific dependencies across your builds using well-known nomenclature and offers additional features like filtering by classifier and extension.
Using the new Resolution Source filter, you can understand the volume and the specific dependencies fetched from a repository versus those already available locally from the build tools’ dependency caches.
With Develocity 2025.3, the provided reporting data is always in sync with the build data captured and exposed by Develocity. The Develocity Reporting Kit 2.0 and the Athena Data Export automatically re-sync builds from Develocity when necessary, for example, when new build models or new versions of existing build models become available in Develocity, ensuring that all dashboards display up-to-date information. Data retention is now aligned with the data retention window set in Develocity.
Connect your preferred data processing and visualization tools directly to the Develocity Reporting Kit 2.0. The Develocity Reporting Kit now exposes all its data via a standardized database interface supporting the Trino Query Engine, allowing you to connect your Grafana instance or any other third-party tool.
Please review the migration guide to ensure a smooth upgrade to this new major release.
Develocity now provides a complete picture of your Build Cache usage for sbt builds, allowing you to validate its efficiency and pinpoint opportunities for optimization quickly.
You can analyze two new key metrics in the Performance and Trends dashboards:
- Avoidance savings: Understand the estimated reduction in serial execution time due to reusing work from previous builds. You can see a detailed savings breakdown from both the local and remote Build Cache.
- Build Cache overhead: Comprehend the serial execution time your build spent on Build Cache-related actions.
These detailed insights empower you to make data-driven decisions and optimize your Build Cache strategy for maximum effectiveness.
To ensure you have full compatibility and access to the latest features, please confirm the following versions are installed:
- Develocity Gradle plugin: 4.2.1
- Develocity Maven extension: 2.2
- Develocity sbt plugin: 1.4
- Develocity npm agent: 2.0.2
- Develocity npm agent loader: 1.0.0
- Develocity Python agent (beta): 0.10
- Develocity Edge: 1.3
- Develocity Build Cache node: 21.2
- Develocity Test Distribution agent: 3.5
- Develocityctl: 1.19
- Develocity Reporting Kit: 2.0
- Develocity Reporting Dashboards bundle: 1.7.0
- Develocity Inteliji plugin: 1.0.0
Ensure you are using the latest version of the Develocity plugin for your CI provider:
- Gradle Jenkins plugin
- Develocity TeamCity plugin
- Develocity Bamboo plugin
- Develocity GitLab templates
- Develocity GitHub Actions
For a smooth upgrade, please refer to the comprehensive Develocity Upgrade Guide to avoid any unexpected issues.
Please carefully review the migration guide in our installation manual to ensure a smooth upgrade to this major 2.0 release.
To ensure a flexible upgrade path, this release provides a few temporary configuration options that will be removed in Develocity 2026.1 and the Develocity Reporting Kit 2.2.
If you have set either of the following Helm values during your upgrade, please plan to migrate away from them in the coming months to ensure a smooth transition.
- Athena: athenaDataExport.exportType
- Develocity Reporting Kit: legacySync.enabled
For more information about the specific Helm values, please consult the upgrade notes of the Athena Data Export or the Reporting Kit.
We will phase out the v1.0 Athena Build Model Export starting with Develocity 2026.1.
Upgrading to the new v2.0 Athena Data Export will enable you to profit from substantially reduced operational costs and faster query execution.
For a smooth transition, please consult the upgrade guide for the Athena integration.
With the Develocity 2025.3 release, we no longer support PostgreSQL versions older than 14. For more information, please refer to the PostgreSQL version compatibility documentation.
--resume flag
is displayed in the Switches view Build Scan for Mavengradle-database
component runs with a non-root account by default (postgres:postgres
)